Jacob Miller
Computer Science student passionate about understanding how systems work end to end.
Featured Projects
Here are some of the projects I'm most proud of.

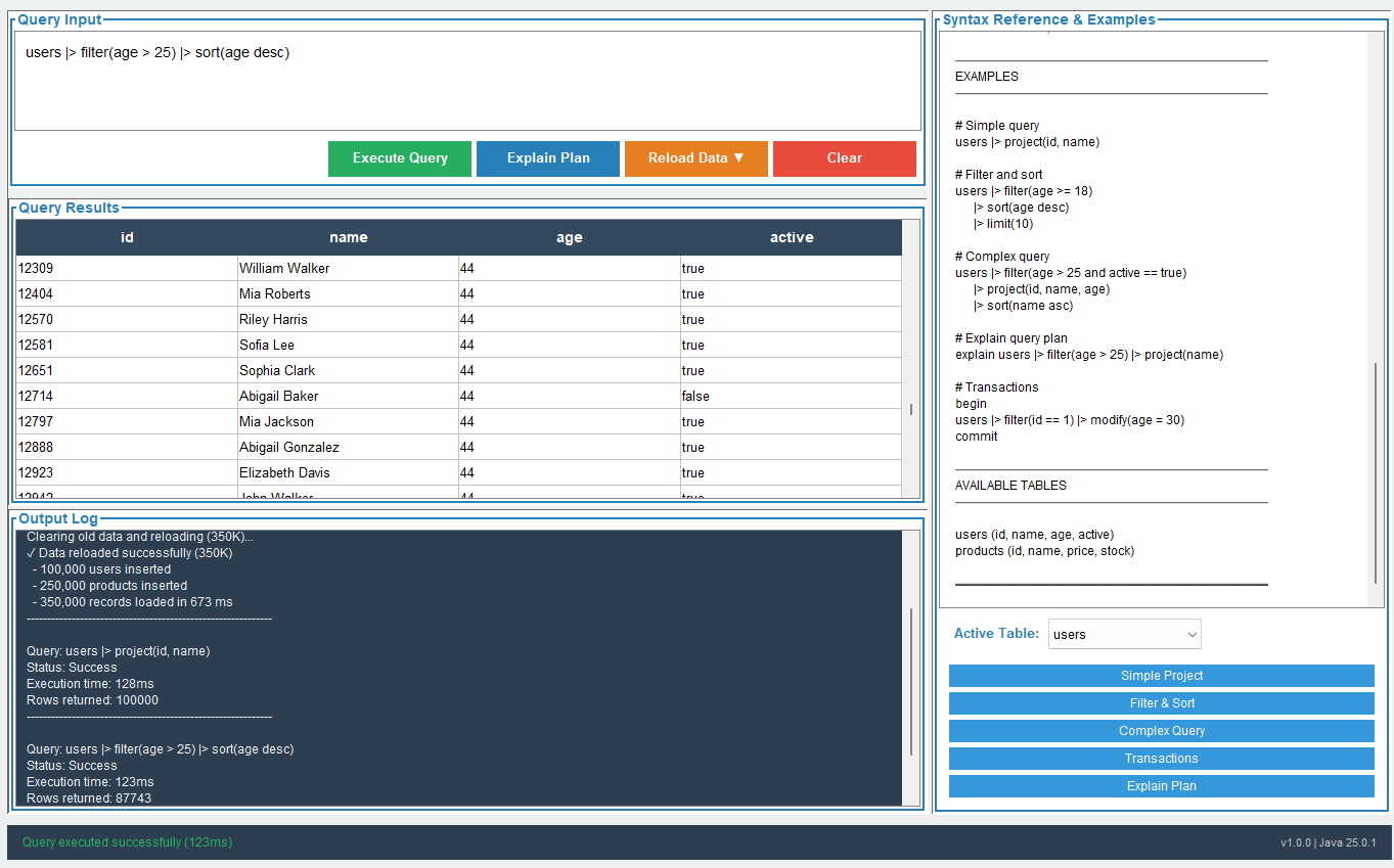
Database Engine
Relational database engine implemented in Java featuring a custom functional pipeline query language, page-based storage, B+ tree indexing, rule-based query optimization, and ACID transactions with crash recovery.

Chess Engine
Java-based chess engine with full rule enforcement, iterative deepening alpha-beta search, quiescence evaluation, and GUI support.

Operating System
Operating System project written entirely in Java, demonstrating process scheduling, memory management, and system call simulation.

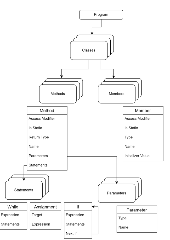
Tran Programming Language
Object oriented interpreted language in Java with lexer, recursive-descent parser, AST, and tree-walking interpreter.

Digit Recognition Application
Handwritten digit recognition system built from scratch in Java, featuring a fully connected neural network with manual backpropagation and an interactive drawing interface.

Into the Labyrinth
Top-down 2D procedural dungeon escape game with tactical combat and puzzles.
About Me
I'm a computer science student studying at the University at Albany with a deep passion for building software systems. My personal projects span game engines, operating systems, databases, programming languages, video games, and more. I'm always looking for new challenges and opportunities to learn and grow.
What drives me is the challenge of turning abstract algorithms and data structures into working, performant systems. The best way for me to truly understand something is to build it myself, which is why I love to implement systems from scratch rather than just using libraries.
Beyond implementation & coding, I'm fascinated by the engineering tradeoffs & design decisions that shape real world systems.